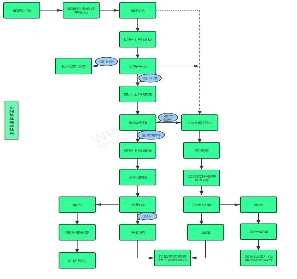
針對餐廚垃圾處理設備可將餐廚垃圾轉化為高品質有機肥,從源頭消除餐廚垃圾,緩解餐廚垃圾給環境造成的壓力。該設備構建模塊有分揀系統、自動上料系統、破碎壓榨系統、鏈板輸送設備、分料螺旋系統、微生物發酵系統、廢氣凈化處理系統、油水分離系統、智能控制系統八大模塊,可適用于餐廚垃圾的源頭無害化、減量化、資源化處理;通過微電腦系統智能調節攪拌周期、加熱時間等,精確控制物料停留時間,通過混合、物料發酵、保持通風、保溫、供氧狀態,大大提高有機物料降解速率,提升產出有機肥的質量。

針對餐廚垃圾處理設備可將餐廚垃圾轉化為高品質有機肥,從源頭消除餐廚垃圾,緩解餐廚垃圾給環境造成的壓力。該設備構建模塊有分揀系統、自動上料系統、破碎壓榨系統、鏈板輸送設備、分料螺旋系統、微生物發酵系統、廢氣凈化處理系統、油水分離系統、智能控制系統八大模塊,可適用于餐廚垃圾的源頭無害化、減量化、資源化處理;通過微電腦系統智能調節攪拌周期、加熱時間等,精確控制物料停留時間,通過混合、物料發酵、保持通風、保溫、供氧狀態,大大提高有機物料降解速率,提升產出有機肥的質量。
